The Modelling of a Multidimensional Linguocultural Concept on the Example of the Concept СТАРОСТЬ ‘SENILITY’
- Authors: Safaralieva L.A.1, Perfilieva N.V.1
-
Affiliations:
- RUDN University
- Issue: Vol 14, No 4 (2023): INTERDISCIPLINARY RESEARCH OF LANGUAGE AND SPEECH
- Pages: 1217-1234
- Section: SEMIOTICS. SEMANTICS. PAREMIOLOGY
- URL: https://journals.rudn.ru/semiotics-semantics/article/view/37661
- DOI: https://doi.org/10.22363/2313-2299-2023-14-4-1217-1234
- EDN: https://elibrary.ru/BEOICO
- ID: 37661
Cite item
Full Text
Abstract
The novelty of the study is due to the modelling of a linguocultural concept, while its structure properly represents a multilevel model determined by its essential, obligatory components, such as meaning, notion, value and imagery components, as well as by the set of their potential associates. The study synthesizes modern ideas and views already developed in the Russian linguistics concerning a concept as a mental formation. There are generalized theoretical and applied approaches to the definition of mental formations or concepts, in particular, both linguocultural and linguocognitive formation aspects of a concept are discussed in detail. The complexity of elaborating a simple, unambiguous definition and formulating value and imagery conceptual components represents the subject of the study. On the basis of the Russian language material, the model of the concept СТАРОСТЬ (‘SENILITY’) is put forward, the concept’s structure is particularly characterized, as well as the principles of selecting lexical, paremiologiсal and phraseological units which form the concept’s lexical frame. The elaborate algorithm to structure the concept consists of a number of stages: the defining of a semantically and stylistically neutral concept’s verbalization, the reconstructing of the notional component, the selecting of lexical units to express its value and imagery components. The issue of the differentiation and delimitation of value and imagery components is studied separately as both of them possess different and common reconstruction sources, e.g., phraseological and associative dictionaries. The model of the multidimensional linguocultural Russian concept СТАРОСТЬ ‘SENILITY’ as the pattern to construct similar models of other concepts, produces the main result of the given study. The reconstruction of multilevel models of concept is in prospect and would allow present the fragment of the worldview of the Russian linguoculture bearers.
Full Text
Введение
Современные лингвистические исследования характеризуются выраженной антропоцентричностью, то есть сосредоточены на человеке как носителе языка и культуры. В связи с этим актуальными становятся междисциплинарные работы, в которых анализируется лингвистический материал и экстралингвистические данные из области истории, этимологии, культурологии, психологии и других. Бесспорно, изучение языка немыслимо без обращения к истории, культуре, традициям, обычаям народа — его носителя. Подобные исследования языка реализуются и в рамках лингвокультурного подхода, центральным понятием которого, безусловно, выступает концепт. В.З. Демьянков определяет концепт как некое ментальное образование, индикатором которого следует назвать «содержательную сторону словесного знака, за которой стоит понятие, относящееся к умственной, духовной или материальной сфере существования человека, закреплённое в общественном опыте народа, имеющее в его жизни исторические корни, социально и субъективно осмысляемое и — через ступень такого осмысления — соотносимое с другими понятиями, ближайше с ним связанными или, во многих случаях, ему противопоставляемыми» [1. С. 606]. По определению В.А. Масловой, концепт предстает «ментальным, национально-специфическим образованием, планом содержания которого является вся совокупность знаний о данном объекте, а планом выражения — совокупность языковых средств (лексических, фразеологических, паремиологических и др.)» [2. С. 37]. Таким образом, в рамках лингвокультурологического подхода концепты должны осмысливаться на базе языкового материала. Так, в качестве имени концепта выступают лексические единицы языка — слова или словосочетания, а языковую модель концепта образуют, помимо упомянутых единиц, фразеологические единицы, пословицы, поговорки, отражающие национально-культурные образы. Представителями данного направления являются Г.Г. Слышкин [3–5], В.И. Карасик [6–10], С.Г. Воркачев [11; 12], Е.Ю. Прохоров [13], В.В. Воробьев [14], В.М. Шаклеин [15; 16] и др.
Еще одним подходом к изучению концепта считается лингвокогнитивный подход, в рамках которого язык понимается «как когнитивная способность», а также утверждается, что «человек не отражает мир в языке, а конструирует его с помощью языка в своем сознании» [21. C. 10]. Представителями лингвокогнитивного подхода являются Н.Н. Болдырев [17–21], И.А. Стернин и З.Д. Попова [22; 23] и др.
Об основных принципах, различающих лингвокультурный и лингвокогнитивный подходы к изучению концепта, пишет Ю.Е. Прохоров: «В рамках лингвокультурного подхода концепт понимается как единица культуры, фиксирующая коллективный опыт носителей языка и познаваемая человеком. Лингвокогнитивный подход определяет концепт как некое ментальное образование в сознании человека, позволяющее познать коллективный культурный опыт носителей языка» [13. C. 90].
Следует отметить, что, несмотря на наличие большого количества исследований концепта, его структуры и принципов моделирования в рамках названных выше подходов, не обнаруживается единого алгоритма конструирования концептов. Полагаем, что разработанная нами модель многоуровневого концепта СТАРОСТЬ в дальнейшем может быть использована для построения других концептов в языковой картине мира русского языка.
Моделирование концепта СТАРОСТЬ проводилось на основе следующего материала:
- 35 словарей русского языка (толковых, этимологических, энциклопедических, ассоциативных, словарей синонимов);
- 40 фразеологических единиц русского языка;
- данные ассоциативного эксперимента со словом-стимулом старость, на которое было получено 273 реакции, из которых 66 были единичными. Следует отметить, что в качестве лексем, вербализующих концепт СТАРОСТЬ, или вербализаторов концепта, выбраны лексемы старость и старый как наиболее нейтральные с точки зрения стилистической окраски.
Ассоциативно-вербальные сети концепта СТАРОСТЬ были реконструированы на основе результатов ассоциативного эксперимента, в котором приняли участие 99 студентов филологического факультета Российского университета дружбы народов имени Патриса Лумумбы. В ходе ассоциативного эксперимента необходимо было записать 3 первые реакции, возникающие при прочтении слова-стимула старость.
Обсуждение и результаты
Одним из первых исследователей, обобщивших подходы к моделированию лингвокультурных концептов, стал Г.Г. Слышкин, который сформулировал следующие положения:
- Языковое и энциклопедическое значения слова имеют равноправный статус в рамках когнитивных исследований, выступая в качестве лингвистического и экстралингвистического содержания концепта.
- В структуре концепта выделяются понятийный и образный элементы, отражающие соответствующие подходы к осмыслению окружающего мира.
- Фрейм, гештальт, схема, сценарий и др. как моделируемые структуры сознания должны изучаться в качестве гипонимов концепта [5. C. 29].
Г. Г. Слышкин выделяет 3 модели реконструкции лигвокультурного концепта:
- взаимодействующие способы познания;
- ассоциативные связи языковых единиц, репрезентирующих концепт;
- разноуровневые языковые воплощения [5. C. 31–33].
Изначально модель «взаимодействующих способов познания» была предложена В.И. Карасиком, представившим концепт как совокупность «понятийного или фактуального, образного и ценностного компонентов» [10. C. 17–18]. При этом наличие ценностного компонента является основополагающим при выделении лингвокультурного концепта: «<…> ценности как высшие ориентиры поведения определяют содержание и специфику культуры в целом» [10. C. 14]. В.И. Карасик предлагает следующую схему моделирования концепта:
- выделение понятийных характеристик на материале словарных дефиниций, содержащихся в толковых, этимологических словарях, словарях синонимов;
- выявление актуальных перцептивных образов и контекстуальных связей номинантов концепта в составе высказываний;
- анализ оценочно-маркированных высказываний на материале пословиц, поговорок, афоризмов, ценностно маркированных текстов.
С.Г. Воркачев при моделировании концептов предлагает описывать сущность концепта подобно структуре лексико-семантической парадигмы, поскольку любой концепт выражается не одной лексической единицей, а всей совокупностью слов, фразеологических, паремиологических единиц, афоризмов, имеющих синонимичное значение.
В структуре концепта С.Г. Воркачев выделяет 4 составляющие:
- понятийный компонент как совокупность существенных признаков того или иного объекта, который сближается в некоторой степени с содержанием понятия;
- образный компонент, включающий 3 составляющие: метафорическую, хранящую соответствующие образы-метафоры в сознании человека, перцептивную, фиксирующую чувственный опыт человека при восприятии концепта, прецедентную, представляющую собой совокупность ассоциативных признаков литературных персонажей, воплощающих сущность концепта;
- ценностный компонент или значимость концепта как культурного элемента того или иного народа;
- значимостный компонент или место имени концепта в лексической системе языка, который включает в себя этимологические, синтагматические, парадигматические, словообразовательные характеристики слова — имени концепта [12. C. 19].
Моделирование концепта как совокупности «ассоциативных связей языковых единиц и значений» предполагает взаимодействие системного образования — концепта с другими системами-концептами путем ассоциативного обмена единицами [5. C. 31]. При этом концепт описывается как фрагмент образования более высокого порядка — национальной концептосферы. Моделирование концепта осуществляется на материале языковых дефиниций, фразеологических оборотов, паремий.
В основу модели «разноуровневого языкового воплощения» положена концепция «трех ипостасей языка», предложенная Ю.Н. Карауловым, согласно которой язык предстает как:
- совокупность текстов или продукт речевой деятельности носителя языка;
- язык как система отобранных лингвистами статических единиц;
- язык как потенция, готовая к реализации, но еще не реализованная носителем языка [24. C. 7–9].
Таким образом, в соответствии с вышеприведенной классификацией концепт может изучаться с трех сторон:
- как некий системный потенциал, доступный носителю языка, зафиксированный в лексикографических источниках;
- как набор языковых единиц, хранящийся в сознании носителя языка, потенциально репрезентирующих концепт;
- как продукт речевой деятельности носителя языка или совокупность текстов, в каждом из которых реализуется лишь небольшая часть концептуальных признаков.
Обратимся к анализу моделирования концептов в русле исследований лингвистов-когнитологов, исходя из следующего понимания языка: «Язык выступает как форма, как «некоторая упаковка», но знания, которые люди получают в языковой форме, не ограничиваются знаниями о самом языке. Наряду с представлением различных типов знаний в языке, в первую очередь рассматриваются способы концептуальной организации знаний. Эти задачи принадлежат когнитивной науке, которая занимается изучением процессов и средств усвоения, накопления и овладения знаниями» [25. C. 133].
З.Д. Попова и И.А. Стернин определяют концепт как некую мыслительную, ненаблюдаемую категорию. При этом исследователи разграничивают лингвокогнитивный и лингвокультурный подходы в изучении и описании концепта и призывают опираться исключительно на лингвистический материал: «Бесспорно, что культурологические работы важны и нужны, но лингвист, по нашему убеждению, должен идти от анализа лингвистических фактов» [22. C. 16]. В отличие от представителей лингвокультурологического подхода, признающих истинными концептами только те, что репрезентируют культурные ценности и имеют вербальное выражение, З.Д. Попова и И.А. Стернин считают, что не все концепты должны иметь словесные выражения: «Концепт есть комплексная мыслительная единица, которая в процессе мыслительной деятельности поворачивается разными сторонами, актуализируя в процессе мыслительной деятельности свои разные признаки и слои; соответствующие признаки или слои концепта вполне могут не иметь языкового обозначения в родном языке человека» [22. C. 37].
Так, слова, вербализующие концепт, передают лишь некоторую часть концептуальных признаков, актуальных для конкретной речевой ситуации, вызывающих в сознании человека иные, вероятностные или ассоциативные признаки. То есть, слово или языковой знак «включает концепт в нашем сознании, активизируя его в целом и «запуская» его в процесс мышления» [22. C. 39].
З.Д. Попова и И.А. Стернин полагают, что «концепт имеет нежесткую организацию: он состоит из компонентов (концептуальных признаков), которые образуют концептуальные слои» [22. C. 60]. По мнению ученых, невозможно построить конечную модель концепта, можно лишь попытаться реконструировать его признаки или концептуальные слои, поскольку любой концепт «все время функционирует, актуализируется в разных своих составных частях и аспектах, соединяется с другими концептами и отталкивается от них» [22. C. 61].
Н.Н. Болдырев, представитель когнитивного направления, считает, что моделирование концептов должно проводиться в рамках экспериенциального подхода, который не только обращается к логико-понятийному или теоретическому моделированию связи языка и познания, но и учитывает опыт взаимодействия человека с окружающим миром, то есть включает в себя изучение свойств обыденного познания [19. C. 21]. Таким образом, значением слова, вербализующего концепт, будет выступать совокупность не только «объективных» семантических признаков, закрепленных в языке, но и «личные впечатления говорящего и ассоциации, являющиеся частью его опыта познания окружающего мира» [19. С. 21]. Так, языковые значения слов должны изучаться на основе соотнесения с конкретными концептами и категориями, то есть, происходит «выход за пределы собственно языковых знаний и обращение к знаниям неязыковым <…> и определение роли этих знаний в процессе формирования языковых значений» [19. С. 24]. В языке «концепт может быть вербализован отдельными словами и словосочетаниями, фразеологическими единицами, предложениями и текстами» [17. С. 43]. Соответственно, моделирование концепта должно осуществляться на материале словарных толкований единиц, репрезентирующих концепт, и с учетом речевых контекстов. Такой метод моделирования концепта называется концептуальным анализом.
Обобщая вышеизложенные подходы к исследованию концепта, мы предлагаем следующую структуру концепта и алгоритм его моделирования:
- вербализатор // индикатор концепта — имя концепта, представляющее собой лексему или лексемы с наименьшей стилистической коннотацией;
- понятийный компонент, объединяющий // включающий в себя понятия и значения, которые, в свою очередь, реконструируется на материале энциклопедических словарей и на материале словарных дефиниций из толковых, этимологических словарей, словарей синонимов и т.д.;
- образный компонент реконструируется на материале фразеологических единиц и/или паремий и данных ассоциативных экспериментов);
- ценностный компонент — обязательная составляющая лингвокультурного концепта (реконструируется на материале фразеологических единиц и/ или паремий и данных ассоциативных экспериментов).
Каждый из компонентов концепта обладает неограниченным числом потенциальных ассоциатов, которые проявляются в конкретной речевой ситуации и отражают лишь определенный набор концептуальных признаков. Кроме того, именно потенциальные ассоциаты выступают связующим звеном в процессе взаимодействия концептов. Представим описанную выше модель концепта в виде схемы (рис. 1):
Рис. 1. Структура многомерного концепта
Источник: составленo авторами статьи в программе SmartArt /MS Word.
Fig. 1. Structure of a multidimensional concept
Source: compiled by the authors of the article in SmartArt / MS Word.
Предложенная нами модель многомерного концепта легла в основу реконструкции русского лингвокультурного концепта СТАРОСТЬ.
Процесс реконструкции модели русского концепта СТАРОСТЬ осуществляется в соответствии с алгоритмом, приведенным выше. На первом этапе проводится определение вербализатора концепта: анализ лексикографических источников показал, что наиболее частотными и максимально нейтральными являются лексемы старость и старый.
Для реконструкции понятийных признаков концепта СТАРОСТЬ были проанализированы словарные дефиниции вербализаторов концепта — лексем старость и старый, содержащиеся в этимологических, толковых, энциклопедических, фразеологических словарях и словарях синонимов.
Толковые, энциклопедические словари и словари синонимов:
Проведенное исследование позволило выявить семантику лексемы старость, вербализующей концепт СТАРОСТЬ:
- итоговый период жизни человека;
- дряхлость, ветхость кого-л., чего-л.;
- опыт и мудрость человека.
Примечательно, что русская лексема старость не сочетается с именами существительными, обозначающими предметы и явления окружающего мира, поскольку обозначает только период жизни человека, то есть носителем признака старость в русском языке является только человек.
Анализ словарных дефиниций вербализатора старый позволил выделить следующие компоненты значения:
- старший, крепкий, сильный;
- достигший старости;
- существующий длительное время;
- долго бывший в употреблении;
- прежний, предшествующий чему-л.;
- опытный;
- известный всем;
- испортившийся, пришедший в негодность.
Этимологические словари:
В этимологическом словаре приводится следующее толкование лексемы старый:
«Старый — общеславянское. Того же корня, что лит. Stóras «толстый, сильный, тяжелый», др.-исл. Stórr «большой, гордый», др.-инд. Sthirás «крепкий» и др. Образовано с помощью суф. -р- (ср. бодрый) от основы ста- (см. стать (1))»[1].
В Этимологическом словаре русского языка находим: «ста́рый, стар, стара́, ста́ро́, укр. Стари́й, др.-русск. Старъ, ст.-слав. Старъ γέρων, πρεσβύτερος (Супр., Остром.), болг. Стар, сербохорв. Ста̏р, ста̏ра, ста̏ро; стȃри̑, стȃрȃ, словен. Stàr, stára, чеш., слвц. Starý, польск., в.-луж., н.-луж. Stary. Родственно лит. Stóras «толстый, объемистый», др.-исл. Stórr «большой, сильный, важный, мужественный», с др. ступенью вокализма: др.-инд. Sthirás «крепкий, сильный»[2] [27].
В Этимологическом словаре русского языка фиксируется более развернутое толкование слова старый:
«Старый — индоевропейское -sta-r (o)- (большой). Общеславянское — starъ, starъjь (старый). Старославянское — старый. Слово «старый» известно с древнерусской эпохи (из памятников XI в.). Заимствовано из старославянского, где формы «старъ», «старый» восходят к общеславянскому корню starъ, starъjь и далее — к индоевропейской основе sta-r (o)-. Единого индоевропейского происхождения также следующие слова: древнескандинавское storr (большой), древнеиндийское sthira (крепкий, твердый)»[3] [28].
Таким образом, этимоном вербализаторов старость и старый является лексема star-o, которая содержит компонент значения старший, крепкий, твердый. Анализ однокоренных слов (старший, стать, остановка, староста, старейшина), содержащих исконный корень -ста-, позволяет предположить, что старшим (старым) человеком изначально называли более сильного, крепкого, мудрого или ставшего таким в силу возраста.
Фразеологические словари:
Исследование фразеологических единиц, содержащих компоненты старость и/или старый, позволило выделить следующие признаки концепта СТАРОСТЬ в русской языковой картине мира:
- старость — преклонный возраст человека;
- старость — временной период в прошлом;
- старый (о вещи/явлении) — существующий длительное время, известный всем;
- старый (о человеке) — неприятный, дряхлый, упрямый;
- старый (о человеке) — опытный, хитрый;
- старый (о человеке) — несовременный, имеющий устаревшие взгляды.
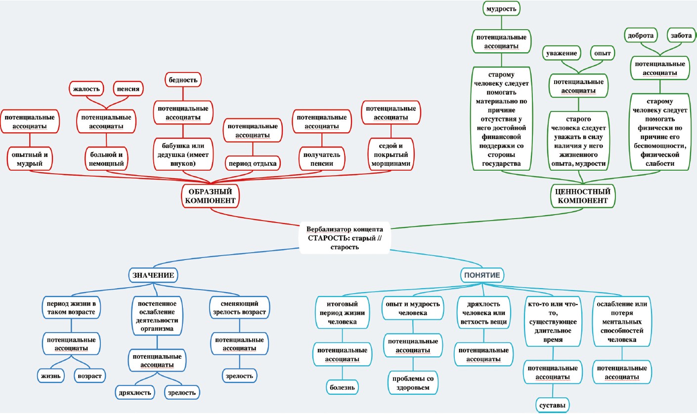
Результатом проведенного анализа стало описание семантического объема лексем старость и старый с точки зрения «понятия» и «значения» (табл.1) и выделить понятийные признаки концепта СТАРОСТЬ:
- итоговый период жизни человека;
- кто-то или что-то, существующее длительное время;
- дряхлость человека или ветхость вещи;
- ослабление или потеря ментальных способностей человека; опыт и мудрость человека.
Таблица 1 / Table 1
Семантический объем лексем старость и старый
Semantic scope of the lexemes old age and old
Семантические компоненты значения / Semantic Components of Meaning | Тип словаря | ||||
Энциклопедические | Толковые словари | Словари синонимов | Этимологические | Фразеологические | |
Период жизни человека/ The period of a person's life | + | + | + | - | + |
Итоговый период жизни человека/ The final period of a person's life | + | - | + | - | - |
Ослабление организма человека в результате старения/ Weakening of the human body as a result of aging | + | + | + | - | + |
Итоговый период жизни вещи, предмета / ветхость вещи, предмета/ The final period of the life of a thing, an object / dilapidation of a thing, an object | - | + | + | - | + |
Мудрость/ опыт/ Wisdom/ experience | - | + | + | - | + |
Глупость/ слабоумие/ Wisdom/ experience | - | - | - | - | + |
Известный всем/ Known to everyone | - | + | + | - | + |
Большой/ крепкий/ Big/ robust | - | - | - | + | - |
Слабый/ дряхлый/ Weak/ decrepit | + | + | + | - | + |
Источник: составлено авторами статьи в программе MS Word. Source: compiled by the authors in MS Word.
Образные и ценностные признаки концепта СТАРОСТЬ реконструируются на основе анализа фразеологических единиц, ассоциативных словарей и данных ассоциативного эксперимента со стимулом старость, проведенного в Российском университете дружбы народов.
Анализ фразеологических единиц позволяет определить основные характеристики образа «старого человека» в русской лингвокультуре:
- неприятный, дряхлый, упрямый: старая скворечница, старая перечница, старый пень;
- опытный, хитрый: старый лис, старый волк;
- несовременный, имеющий устаревшие взгляды: старого завета, старой закалки, старого покроя.
Ассоциативные словари русского языка отражают представления молодых носителей русской лингвокультуры о старом человеке как о мудром и опытном человеке, вызывающем уважение. Но в то же время, частотными являются негативно-оценочные реакции на стимул старый (пень (20), дурак (13), козел, хрыч (11), хрен (10)), которые отражают скорее пренебрежительное отношение к старым людям. Отметим, что подобные реакции характеризуют, в основном, лиц мужского пола.
Свободный ассоциативный эксперимент со словом-стимулом старость, проведенный в 2020 году с 99 студентами филологического факультета РУДН, показал, что для современных носителей русской лингвокультуры СТАРОСТЬ «осмысливается как период жизни человека (бабушка (11), возраст (8)), обладающего мудростью и опытом, с выраженными внешними признаками старения (морщины (17)), окруженного семьей (внуки (15), семья (9)) и покоем, и получающего пенсию. Были получены новые, ранее фиксировавшиеся как единичные, реакции, характеризующие СТАРОСТЬ как период, связанный с болезнями и недомоганием: боль (4), болезнь (3), болезни (3), болезненность (1), недомогание (1), проблемы со здоровьем (1). Старый человек предстает беспомощным и нуждается в поддержке других людей: беспомощность (1), немощность (1), немощь (1)» [26].
Проведенные нами ассоциативные эксперименты выявили новую частотную реакцию морщины, которая дополняет современное представление об образе старого человека. Новыми частотными реакциями на стимул старость стали получение пенсии и период отдыха и развлечений, ранее не фиксировавшиеся в ассоциативных словарях XX столетия.
Таким образом, можно утверждать, что в XXI веке отношение к старым людям в русской лингвокультуре оценивается скорее положительно: пожилые люди вызывают уважение в силу наличия у них мудрости и опыта и желание оказать помощь и поддержку по причине их слабого здоровья.
Все вышеизложенное позволяет выделить следующие образные признаки русского концепта СТАРОСТЬ:
- старый человек — опытный и мудрый;
- старый человек — больной и немощный;
- старый человек — седой и покрытый морщинами;
- старый человек — получатель пенсии;
- старый человек — бабушка или дедушка (имеет внуков);
- старость — период отдыха.
К ценностным признакам концепта СТАРОСТЬ можно отнести следующие:
- старого человека следует уважать в силу наличия у него жизненного опыта, мудрости;
- старому человеку следует помогать физически по причине его беспомощности, физической слабости;
- старому человеку следует помогать материально по причине отсутствия у него достойной финансовой поддержки со стороны государства. Обобщая все вышеизложенное, представим часть признаков концепта СТАРОСТЬ в соответствии с предложенной нами моделью реконструкции многомерного концепта (рис. 2).
Рис. 2. Модель многомерного концепта СТАРОСТЬ
Источник: составленo авторами статьи в программе MindNote.
Fig. 2. The model of the multidimensional concept of OLD AGE
Source: compiled by the authors in MindNote.
Исследователь концепта может лишь попытаться обнаружить и реконструировать признаки и концептуальные слои и определить их место в структуре концепта, но выстроить модель концепта крайне сложно, так как ментальное образование «все время функционирует, актуализируется в разных своих составных частях и аспектах, соединяется с другими концептами и отталкивается от них» [22. C. 61], то есть в каждой конкретной речевой ситуации проявляется только часть понятийных, образных и ценностных признаков и соответствующих потенциальных ассоциатов.
Заключение
Систематизация теоретических подходов к описанию концептов позволила выделить ряд общих характеристик концепта. Во-первых, концепт понимается как ментальное образование, имеющее сложную многомерную структуру. Вербализатор, или имя концепта, представляет собой стилистически нейтральную лексическую единицу. Также обязательными составляющими любого концепта являются понятийный, образный и ценностный компоненты. Однако концепты как ментальные феномены по-разному «реальны» для носителей определенной культуры, в частности русской. Моделирование концептов русского языка позволяет реконструировать языковую картину мира носителей русского языка, учитывающую помимо лингвистической составляющей, также ментальные феномены, которые описываются путем анализа фразеологических, паремиологических и иных единиц. Предложенный алгоритм создания многомерной модели русского концепта СТАРОСТЬ может лечь в основу представления различных концептов русского и других языков.
Моделирование концептов является перспективным и важным направлением в лингвистической науке, так как в нем учитывается и объединяется лингвистический материал и экстралингвистические данные гуманитарных наук, без учета которых невозможно создать модель, полностью отвечающей запросам современного языкознания.
1 Шанский Н.М., Боброва Т.А. Школьный этимологический словарь. М.: Дрофа, 2004. [Электронный ресурс]. Режим доступа: http://rus-yaz.niv.ru/doc/school-etymological-dictionary/fc/ slovar-209-3.htm#zag-4893 (дата обращения: 20.10.2022).
2 Фасмер М. Этимологический словарь русского языка. пер. с нем. и доп. О.Н. Трубачева. М.: Астрель: АСТ, 2007. [Электронный ресурс]. Режим доступа: https://lexicography.online/ etymology/vasmer/?ysclid=l7urgav5we913272302 (дата обращения: 20.10.2022).
3 Семёнов А.В. Этимологический словарь русского языка. Серия «Русский язык от А до Я». М.: ЮНВЕС, 2003. [Электронный ресурс]. Режим доступа: https://lexicography.online/etymology/ semyonov/?ysclid=l7us5mn8wz331585765 (lexicography.online) (дата обращения: 20.10.2022).
About the authors
Lyubov A. Safaralieva
RUDN University
Author for correspondence.
Email: kuznetsova-la@rudn.ru
ORCID iD: 0000-0002-6960-9426
PhD in Philology, Associate Professor of the Department of General and Russian Linguistics, Faculty of Philology
6, Miklukho-Maklaya st., Moscow, Russian Federation, 117198Natalia V. Perfilieva
RUDN University
Email: perfilyeva_nv@pfur.ru
ORCID iD: 0000-0002-1018-809X
PhD in Philology, Associate Professor, Associate Professor of the Department of General and Russian Linguistics, Faculty of Philology
6, Miklukho-Maklaya st., Moscow, Russian Federation, 117198References
- Demyankov, V.Z. (2007). The term “concept” as an element of terminological culture. In: Language as the matter of meaning: A collection of articles in honor of Academician N.Y. Shvedova. M.V. Lyapon (Ed.). Moscow: Azbukovnik Publ. pp. 606–622. (In Russ.).
- Maslova, V.A. (2019). The word as a value of Russian linguocultures. In: Science — education, production, economy: Proceedings of the XXIV (71) Regional Scientific and Practical Conference of teachers, researchers and postgraduates, Vitebsk, February 14, 2019. Vitebsk: P.M. Masherov Vitebsk State University Publ. pp. 123–124. (In Russ.).
- Slyshkin, G.G. (2000). Linguistic and cultural concepts of precedent texts. Moscow: Academia. (In Russ.).
- Slyshkin, G.G. (2004). Associative model of a linguocultural concept. Spec. vol. «Actual problems of the humanities», 1, 158–163. (In Russ.).
- Slyshkin, G.G. (2004). Linguocultural concept as a system education. Proceedings of Voronezh State University. Series: Linguistics and Intercultural Communication, 1, 29–34. (In Russ.).
- Karasik, V.I. (2002). Language circle: Personality, concepts, discourse. Volgograd: Peremena Publ. (In Russ.).
- Karasik, V.I. (2005). Categorical evaluative concept of «authenticity». In: Conceptual spheres «world» and «man». Vol. 6. Kemerovo: Grafika Publ. pp. 3–14. (In Russ.).
- Karasik, V.I. (2007). Linguistic and cultural type. In: Language. Text. Discourse. Scientific Almanac. Vol. 5. Stavropol-Pyatigorsk. pp. 86–89. (In Russ.).
- Karasik, V.I. (2010). Linguistic crystallization of meaning. Volgograd: Paradigma Publ. (In Russ.).
- Karasik, V.I. (2022). Generosity as a value of Russian linguocultures. In: General and Russian Linguoaxiology: A collective monograph. Yaroslavl: Kantsler Publ. (In Russ.).
- Vorkachev, S.G. (2001). Linguoculturology, linguistic personality, concept: the formation of an anthropocentric paradigm in linguistics. Philological Sciences, 1, 64–72. (In Russ.).
- Vorkachev, S.G. (2016). EX PLURIBUM UNUM: Linguocultural concept as an integral entity. Russian Journal of Linguistics, 20 (2), 17—30. (In Russ.).
- Prokhorov, Yu.E. (2009). In search of a concept. Moscow: Flinta Publ. (In Russ.).
- Vorobyev, V.V. (2021). Cultural linguistics and intercultural communication in foreign language teaching. Actual problems of linguistics and intercultural communication: Proceedings of the international scientific and practical conference, Moscow, the 28 of November of 2020. Vol. 5 (9). pp. 137–143. Moscow: Kosygin Russian State University (Technologies. Design. Art) Publ. (In Russ.).
- Shaklein, V.M. (2019). About problems in modern linguoculturology. Russian word in the multilingual world : Proceedings of the XIV Congress of MAPRYAL, Nur-Sultan, Kazakhstan, April, 2019. Nur-Sultan, Kazakhstan: MAPRYAL Publ. pp. 569–574. (In Russ.).
- Shaklein, V.M., Rubakova, I.I., & Mikova, S.S. (2021). Folklore concepts of «Space» and «Time» in the Russian chastushka. Moscow: Znanie-M Publ. https://doi.org/10.38006/00187044-9.2021.1.144 (In Russ.).
- Boldyrev, N.N. (2001). Cognitive semantics: A course of lectures on English philology. Tambov: Tambov University Publ. (In Russ.).
- Boldyrev, N.N. (2001). The concept and meaning of the word. In: Methodological problems of cognitive linguistics. Voronezh. pp 25–36. (In Russ.).
- Boldyrev, N.N. (2004). The conceptual space of cognitive linguistic. Issues of Cognitive Linguistics, 1, 18–36. (In Russ.).
- Boldyrev, N.N. (2007). Representation of knowledge in the language system. Issues of Cognitive Linguistics, 4(13), 17–27. (In Russ.).
- Boldyrev, N.N. (2015). The anthropocentric essence of language in its functions, units and categories. Issues of Cognitive Linguistics, 1(042), 5—12. (In Russ.).
- Popova, Z.D., & Sternin, I.A. (2001). Essays on cognitive linguistics. Voronezh: Istoki Publ. (In Russ.).
- Popova, Z.D., & Sternin, I.A. (2007). Semantic and cognitive analysis of language. Voronezh: Istoki Publ. (In Russ.).
- Karaulov, Yu.N. (1999). Active grammar and associative-verbal network. Moscow: IRYA RAN Publ. (In Russ.).
- Krasina, E.A., Perfilyeva, N.V., Maslova, V.A., & Lavitskiy A.A. (2020). Directions and methods of linguistic research: a textbook for students of higher educational institutions. Minsk: RIVSH Publ. (In Russ.).
- Safaralieva, L.A. (2021). Evolution of the Associative/Verbal Network of the Concept “Old Age” in the Language Consciousness of the Native Russian/Language Speakers of the 20s of the XXI Century. RUDN Journal of Language Studies, Semiotics and Semantics, 12(4), 1147—1159. https://doi.org/10.22363/2313-2299-2021-12-4-11471159 (In Russ.).
Supplementary files









