Chemotherapy-induced developmental trajectories of monocytes in breast cancer
- Authors: Gerashchenko T.S.1, Patysheva M.R.1, Fedorenko A.A.1,2, Filatova A.P.1, Vostrikova M.A.1, Bragina O.D.1, Fedorov A.A.1, Iamshchikov P.S.1, Denisov E.V.1
-
Affiliations:
- Tomsk National Research Medical Center, Russian Academy of Sciences
- National Research Tomsk State University
- Issue: Vol 28, No 4 (2024): ONCOLOGY
- Pages: 427-438
- Section: ONCOLOGY
- URL: https://journals.rudn.ru/medicine/article/view/42008
- DOI: https://doi.org/10.22363/2313-0245-2024-28-4-427-438
- EDN: https://elibrary.ru/GNCAUM
- ID: 42008
Cite item
Full Text
Abstract
Relevance . Monocytes are circulating immune cells which are traditionally divided into three subsets. The contribution of each subset to breast cancer pathogenesis is controversial. Moreover, there is no data regarding the programming of monocyte subsets towards antitumor activity induced by chemotherapy. Aim . To study the trajectories of monocyte subsets and transcriptomic changes in blood monocytes during neoadjuvant chemotherapy (NAC). Materials and Methods . Mononuclear cells were purified from the peripheral blood of nine triple-negative breast cancer (TNBC) patients before NAC and on the 3rd and 21st day after the first NAC cycle (AC regimen). Total cell concentration and viability (Calcein/DRAQ7) were assessed by flow cytometry. Single-cell RNA sequencing was performed on a Genolab M platform (GeneMind Biosciences) using the 10x Genomics technology for fixed samples. Data were analyzed using Seurat, SingleR, and the dynverse R package for trajectories. Results and Discussion . The trajectory analysis indicated that monocytes were clustered into three subsets: classical, non-classical, and intermediate. Classical monocytes were characterized by high expression of CD14 , CSF3R , S100A8 , S100A9 , VCAN , LYZ , SELL , and GRN genes, whereas non-classical monocytes expressed FCGR3A , MTSS1 , TCF7L2 , CSF1R , SPN , EVL , and LYN . The developmental trajectories of monocytes were significantly affected by chemotherapy. Transcriptionally, classical monocytes were subdivided into two clusters: one characterized by proliferative signals and the other by stress signals. By day 21st after NAC, developmental trajectories of monocytes and their subset composition were observed to recover. Chemotherapy promoted the pro-inflammatory activity of monocytes. Conclusion . Peripheral blood monocytes of TNBC patients are capable of recovering their subset composition after NAC by the 21st day after the first cycle of chemotherapy.
Full Text
Introduction
Monocytes are immune effector cells belonging to the myeloid lineage of leukocytes. They are primarily generated from a common myeloid progenitor (CMP) in the bone marrow, a source they share with neutrophils and conventional dendritic cells (DCs). In inflammatory conditions, such as cancer, monocytes can be produced and released extramedullary by the spleen, a large peripheral reservoir of monocytes [1]. Monocytes comprise approximately 10 % of circulating blood cells and contribute to innate immunity by phagocytosis, secretion of mediators, recruitment of lymphocytes, etc. However, the primary function of monocytes is to migrate to tissue and mediate immune defense, mostly by differentiating into tissue-resident macrophages [2–4].
Based on their morphology and surface expression of CD14 and CD16 receptors, monocytes are divided into three main subsets: classical (CD14++ CD16–), intermediate (CD14++ CD16+), and non-classical (CD14+CD16++) [5]. Classical monocytes constitute 90 % of the circulating monocyte pool, whereas the remaining 10 % consist of intermediate and non-classical subsets [6]. Functionally, monocyte subsets significantly differ from each other. Classical monocytes have immunoregulatory properties, as they can migrate to the site of inflammation to maintain or resolve it. In the blood, they mostly exhibit pro-inflammatory activity, producing TNFα, IL‑6, IL‑1β, and other cytokines [7]. Non-classical monocytes can strongly adhere to the endothelium and thus are involved in patrolling and repair of vasculature [8]. They have a longer lifespan lasting seven days, compared to classical monocytes which circulate in the blood for approximately a day [9]. Classical monocytes are thought to differentiate into non-classical through an intermediate state triggered by signals from the vascular endothelium [10–12]. Microarray and flow cytometry data demonstrate that intermediate monocytes share the vast majority of gene transcripts and proteins with classical and non-classical monocytes, thereby representing a bridge linking the two subsets [6].
As macrophage precursors, monocytes are known to be critical regulators of the antitumor immune response and tissue regenerations [9]. They orchestrate immune reactions in the tumor microenvironment, affecting disease outcomes and anticancer therapy efficiency [3]. However, the involvement of monocyte subsets in cancer varies. Thus, classical monocytes contribute to phagocytosis, promotion of angiogenesis, remodeling of the extracellular matrix, recruitment of lymphocytes, and their differentiation into macrophages and DCs in cancer tissue [13]. Monocyte-derived macrophages mostly provide tumor-supporting activity [1, 3]. On the other hand, the role of non-classical monocytes in cancer formation is less clear. They are able to extravasate during inflammation and display anti-inflammatory properties [9]. Nonetheless, their role is widely described as protective as they can scavenge endothelium-derived cellular debris, pathogens, and even cancer cells [14]. Higher non-classical monocyte percentages correlate with a favorable overall survival in lung cancer, while the prevalence of classical monocytes correlates with shorter overall survival [15]. In a mouse model of melanoma, a high concentration of non-classical monocytes in the lung vasculature is linked to reduced tumor metastasis to the lungs [16]. Although the intermediate state of monocytes is fluid, these cells are also believed to play a protective role. There is data about their involvement in the inhibition of cancer metastasis by promoting NK cell activation through FOXO1 and interleukin‑27 [10].
The initial monocyte ratio is an important parameter of antitumor immunity. Due to the diverse activities of monocyte subsets, they may specifically impact tumor progression. However, their functionality may be altered by cancer treatment, especially chemotherapy. It is known that monocytes are reprogrammed by treatment, which can change their total amount, subset composition, subsequent differentiation to macrophages, and other characteristics [3]. However, there is still no data on how the subset differentiation and transcriptional profiles of monocytes are affected during chemotherapy. Here we applied single-cell sequencing of blood mononuclear cells to reveal, in high resolution, the development trajectories and transcriptional changes in monocytes of TNBC patients undergoing chemotherapy.
Materials and methods
Patients
Nine patients with triple-negative breast cancer (TNBC), treated at the Cancer Research Institute of the Tomsk NRMC between February 2022 and June 2023, were enrolled in the study. All patients had histologically confirmed TNBC (invasive ductal carcinoma of the IA-IIIB stage) and received neoadjuvant chemotherapy (NAC). All patients received eight cycles of chemotherapy comprising four rounds of adriamycin with cyclophosphamide followed by four rounds of platina and taxanes. The detailed clinical information is given in Table 1.
Table 1. Patient cohort details
Case ID | Age | Stage | TNM | ER expression | PR expression | HER2 expression | Ki67, % |
1 | 64 | IIA | T2N0M0 | 0 | 0 | 1+ | 13 |
2 | 69 | IIA | T1N1M0 | 0 | 0 | 1+ | 70 |
3 | 63 | IIA | T2N0M0 | 0 | 0 | 0 | 70 |
4 | 48 | IIA | T2N0M0 | 2+ | 2+ | 0 | 95 |
5 | 53 | IIIB | T4N1M0 | 0 | 0 | 0 | 90 |
6 | 55 | II | T2N1M0 | 0 | 3+ | 0 | 80 |
7 | 40 | IIA | T2N0M0 | 0 | 0 | 0 | 30 |
8 | 42 | IIA | T2N0M0 | 0 | 0 | 0 | 90 |
9 | 31 | IIA | T2N0M0 | 0 | 0 | 2+ | 80 |
Note: ER — estrogen receptor, PR — progesterone receptor, HER2 — tyrosine-protein kinase erbB‑2 receptor, Ki67 — protein, tumor proliferation marker.
Blood samples were collected before the first cycle of adriamycin with cyclophosphamide and then on the 3rd and 21st days after the first full course of NAC, with informed consent signed by patients. All experiments were performed following the guidelines and regulations of the Local Committee for Medical Ethics of the Cancer Research Institute of Tomsk NRMC, and according to the guidelines of the Declaration of Helsinki and the International Conference on Harmonisation’s Good Clinical Practice Guidelines (ICH GCP) with written informed consent from all subjects. The study was approved by the review board of the Cancer Research Institute of the Tomsk NRMC on 29 August 2022 (the approval protocol #16).
PBMC isolation and storage
Mononuclear cells were purified from peripheral venous blood using Ficoll density gradient centrifugation. Total cell concentration and viability (Calcein/DRAQ7) were assessed by flow cytometry (Cytoflex, Beckman Coulter). The total number of live blood cells in an aliquot was up to 8×106 cells. Cell suspensions were frozen in 90 % fetal bovine serum (FBS) + 10 % DMSO freezing medium (Helicon, Russia) for seven days at -80 °C, then transferred to liquid nitrogen for long-term storage at -196 °C (up to six months). At the time of the experiment, collected single-cell suspensions from the biobank were thawed and fixed following the Fixation of Cells & Nuclei for Chromium Fixed RNA protocol Profiling CG000478 | Rev A. The tubes containing cell suspensions were stored short-term at +4 °C until single-cell library preparation.
Construction of single-cell RNA libraries and sequencing
Fixed samples (n=15) were hybridized with probes and pooled in two pools according to the Chromium Next GEM Single Cell Fixed RNA Sample Preparation User Guide (10x Genomics CG000527 | Rev D). Single-cell emulsions were obtained using Chromium X. RNA Gene expression libraries were produced following the manufacturer’s recommendations. Quality control was performed on Qsep 400 (BiOptic Inc., China). A total of 311 to 6,388 cells were targeted per sample, with a minimum of 9,648 reads/cell. Libraries were sequenced using Genolab M (GeneMind, China), with paired-end sequencing and dual indexing, in the following regime: 28 cycles, 10 cycles, 10 cycles, and 90 cycles for Read 1, i7 index, i5 index, and Read 2, respectively.
Data processing, cluster annotation, and data integration
Сount matrices were obtained using the cell ranger multipipeline (version 7.0.0, 10x Genomics). The raw count data were imported into R (version 4.1.2) and analyzed with the Seurat R package (version 5.0.0) [17]. Low-quality cells in each sample were identified and excluded from the analysis based on thresholds for the number of genes and UMIs, which were determined visually using VlnPlot. Cells with a high mitochondrial content (>10 %) were also excluded.
Following quality control, all samples were merged into an integrated Seurat object. Gene expression counts were normalized using the SCTransform Seurat function. SCTransform also identified highly variable genes, which were used to generate principal components (PCs). Data integration of different samples was performed using the Harmony package. After integration, dimensionality reduction and cell clustering were performed using the RunUMAP, FindNeighbors (top 30 PCA vectors), and FindClusters (resolution 1.0) functions. Trajectory inference was calculated using the MST method implemented in the dynverse R package (version 0.1.2). The starting point was defined automatically by the expression of two marker genes, CD14 and CD11b. The heatmap was plotted using the plot_heatmap function from the dynverse R package. The top 20 features were selected automatically [18].
Results and Discussion
Single-cell RNA sequencing identifies three distinct monocyte clusters in breast cancer patients
We conducted single-cell RNA sequencing (scRNA-seq) of 15 mononuclear cell samples from nine breast cancer patients (some probes were presented only in one or two time point) undergoing the first cycle of chemotherapy. Blood samples were collected across three time points: before chemotherapy and then 3 and 21 days after chemotherapy. To study monocyte development and transcriptional changes during NAC, we isolated the monocyte cluster from mononuclear cells using Seurat functions. The UMAP visualization identified a cluster of monocytes with three subsets (Fig. 1). We analyzed 5,721 monocyte cells in total, among them 4,426 were classical monocytes (CD14++, CD16–), 331 — intermediate monocytes (CD14++CD16+), and 964 — non-classical monocytes (CD16+, CD14–). Intermediate and non-classical monocyte counts in the blood of breast cancer patients reached 22 %, exceeding the 15 % seen in healthy donors [6, 9, 19]. It is consistent with previous data on higher levels of CD16 monocytes in the blood of cancer patients [20, 21]
Monocytes develop from the classical to the non-classical phenotype through an intermediate form
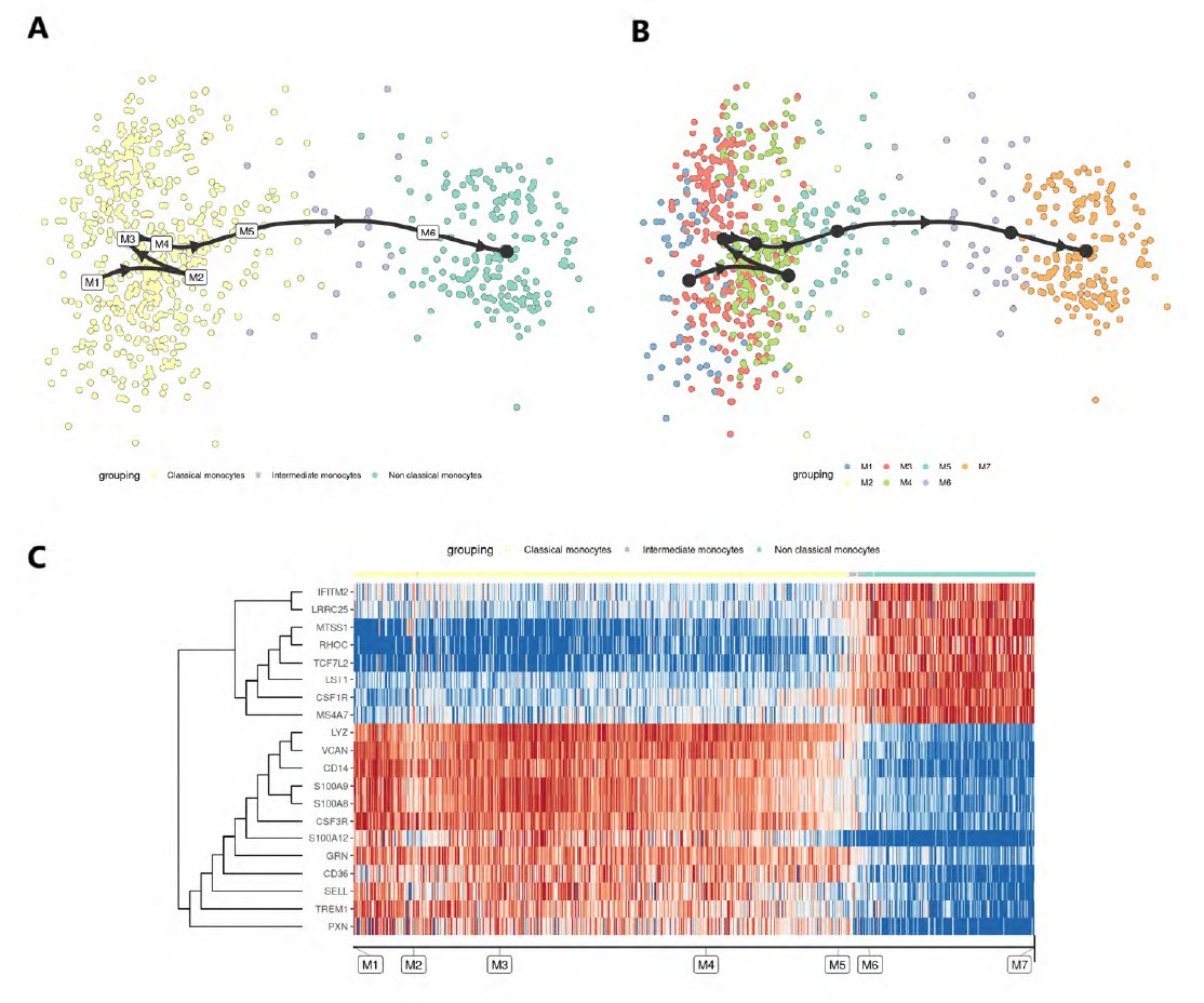
To explore the trajectory of monocyte differentiation in breast cancer patients, we conducted scRNA-seq analysis of peripheral blood mononuclear cells before chemotherapy (Fig. 2). Based on the expression of canonical monocyte development markers CD11b, CD14, and CD16, trajectory analysis indicated the starting differentiation point among classical monocytes (Fig. 2A). Both classical and non-classical monocytes divided into several clusters with an intermediate subset in between (Fig. 2B). We defined seven distinct transcriptional profiles in classical monocytes and two profiles in non-classical monocytes (Fig. 2B).
Transcriptional patterns of classical and non-classical monocyte subsets differed from each other significantly. Classical monocytes were characterized by high expression of CD14, CSF3R, S100A8, S100A9, VCAN, LYZ, SELL, GRN, and some other genes (Fig. 2C). Non-classical monocytes expressed FCGR3A (CD16 protein), MTSS1, TCF7L2, CSF1R, SPN, EVL, LYN, while lacking some classical monocyte markers: CD14, CSF3R, S100A8, S100A9, and others. The intermediate subset showed more similarities with the classical phenotype, despite exhibiting a decreased expression of classical markers accompanied by an expression of non-classical marker genes, such as CSF1R, SPN, and EVL (Fig. 2C). No specific transcription markers of the intermediate subset were detected.
We found that monocyte populations were characterized by differential expression of myeloid markers. Thus, classical monocytes uniquely expressed a set of neutrophil-associated genes: CSF3R (receptor for granulocyte colony-stimulating factor, G-CSF-R), S100A8, S100A9, SELL, which highlighted their similarity to common myeloid progenitor cells. In contrast, non-classical monocytes highly expressed the macrophage lineage receptor CSF1R gene (macrophage colony-stimulating factor receptor). This may indicate that classical monocytes belong to the early developmental period, as monocytes diverge from neutrophils at the myeloblast stage in the bone marrow. Meanwhile, CSF1R expression in non-classical monocytes suggests their similarity to macrophages and their terminal position in the developmental lineage. Notably, prior studies using flow cytometry and microarray analysis have identified high expression of CSF3R in the classical subset and CSF1R in the non-classical subset of blood monocytes [6, 22]. In addition, the expression of SELL (CD62L), which characterizes the degree of monocyte maturation from progenitors to fully differentiated cells, has been observed only in the classical subset [23] (Fig. 2C).
Figure 1. A. UMAP visualization of monocyte clustering. Monocyte subsets are labeled in colors of the corresponding UMAP clusters. Each dot on the UMAP represents a single cell. B. Percentages of monocytes at three time points: before NAC, the 3rd day after NAC, and the 21st day after NAC
Figure 2. Monocyte assay using blood samples from TNBC patients before chemotherapy. A. Developmental trajectory of monocytes. B. Clustering of monocyte subsets; C. Heatmap of differentially expressed genes (DEGs, logFC > 0.25) in M1-M10 clusters of classical, intermediate and non-classical monocyte subsets
Our data shows a transcriptional shift in the monocytes’ profile, confirming that the developmental trajectory of monocyte subsets proceeds from classical to non-classical. Additionally, a study of monocyte kinetics demonstrated that three monocyte subsets differentiate sequentially, beginning from the classical phenotype, and are circulate simultaneously at different stages of maturation [24].
Chemotherapy disrupts the monocyte developmental trajectory and divides it into two transcriptionally distinct branches
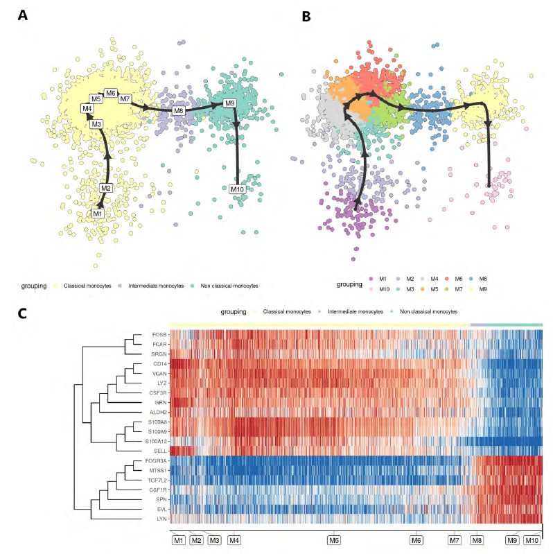
Administration of adriamycin and cyclophosphamide in TNBC patients led to a decrease in both the relative blood monocyte count and the percentage of classical monocytes (Fig. 1B). Although monocytes are mature cells not undergoing further differentiation, chemotherapy is known to activate monocyte migration into the tissue, promote their differentiation to M2 macrophages, and alter cytokine secretion patterns [25–27]. Our data indicated that chemotherapy significantly affected the transcriptional profiles of monocytes alongside their developmental trajectories.
Overall, conventional developmental trajectories were disrupted. Monocytes, starting from the classical subset, separated into two expressional clusters. Each matured independently, giving rise to the corresponding non-classical forms (Fig. 3A, B). The first cluster (groups M1-M5) demonstrated a proliferative activation and was characterized by high expression of genes mediating proliferation (NR4A3, MAP3KB), metabolic processes (ATP13A3, SLC7A5), regulation of transcription (ZNF331), and inhibition of B cells (SAMSN1). Meanwhile, the second cluster of monocytes (groups M6-M8) showed a response to environmental stress. The monocytes actively expressed genes associated with apoptosis (FOS), downregulation of cellular proliferation (DUSP1), tumor suppression (KLF6), and cellular motility (S100A4). The first, proliferative cluster likely represents a pool of renewed monocyte populations emerging from the bone marrow, whereas the second cluster of monocytes in a stressed state comprises chemotherapy-altered cells.
Figure 3. Monocyte assay using blood samples of TNBC patients on the 3rd day after the 1st course of chemotherapy. A. Developmental trajectory of monocytes. B. Clustering of monocyte subsets. C. Heatmap of differentially expressed genes (DEGs, logFC > 0.25) in M1-M8 clusters of classical, intermediate and non-classical monocyte subsets
Monocyte subset composition recovers by 21 days after chemotherapy administration
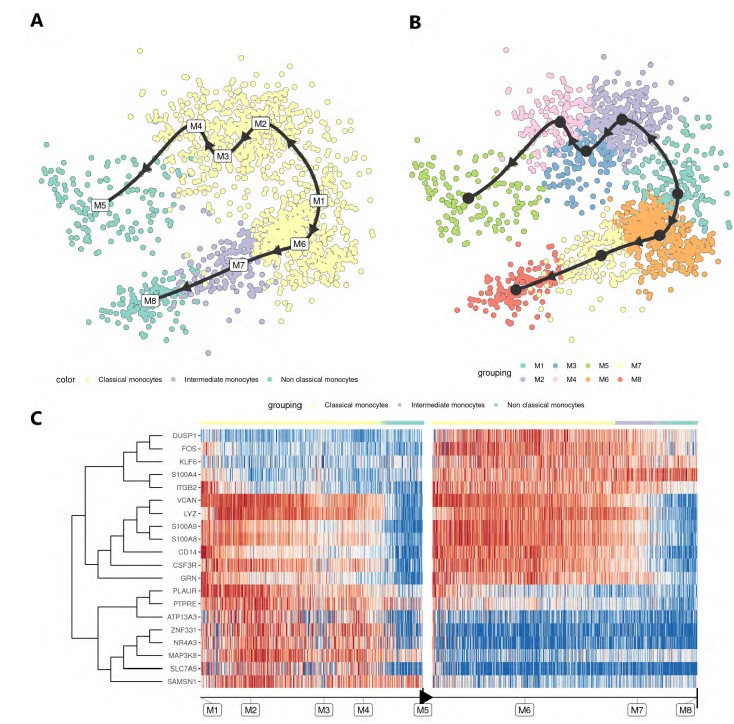
By day 21 after adriamycin and cyclophosphamide administration, the subset composition of monocytes recovered and was close to normal (the time point before NAC). The developmental trajectory unfolded directly from the classical subset through the intermediate state to the non-classical subset (Fig. 4A, B). It likely occurred due to the short lifespan of monocytes in peripheral blood and the potential for enhanced renewal of the circulating monocyte pool from bone marrow progenitors. However, we observed that intermediate monocytes did not have such a renewal potential. Their relative number significantly decreased from 5 % at baseline to 2 % after NAC (Fig. 1B).
Transcriptional profiles of classical and non-classical monocytes began to return to normal as well (Fig. 4C). Interestingly, a set of genes, including LYZ, VCAN, CD14, S100A8, S100A9, CSF3R, S100A12, and GRN, was highly expressed by classical monocytes before chemotherapy and during the 1st cycle of treatment. MTSS1, RHOC, TCF7L2, and CSF1R were non-classical markers, which were expressed before treatment and recovered by the 21st day after chemotherapy. As markers of monocyte subsets, these genes demonstrated a stable expression during treatment. On the other hand, genes like CD36, SELL, TREM1, and PXN in classical monocytes and IFITM2, LRRC25, LST1, and MS4A7 in non-classical monocytes had fluid expression patterns that changed throughout treatment. It is worth noting that on the 21st day after NAC, classical monocytes were enriched in TREM, a pro-inflammatory gene that amplifies immune responses, while non-classical monocytes overexpressed IFITM2 and LRRC25 associated with interferon production and inflammatory response [28–30]. We hypothesize that both classical and non-classical monocytes enhance their pro-inflammatory activity after chemotherapy.
Figure 4. Monocyte assay using blood samples from TNBC patients on the 21st day after the 1st cycle of chemotherapy. A. Developmental trajectory of monocytes. B. Clustering of monocyte subsets. C. Heatmap of differentially expressed genes (DEGs, logFC > 0.25) in M1-M7 clusters of classical, intermediate and non-classical monocyte subsets
Conclusion
Systemic chemotherapy is a cytotoxic treatment that affects both circulating monocytes and their progenitor cells in the bone marrow. In TNBC patients, administration of the first cycle of NAC resulted in a splitting of the classical monocyte pool into two clusters, with a prevalence of proliferative signals in the first cluster and stress response activation in the second. The subset composition recovered by the 21st day post-treatment, accompanied by an activation of pro-inflammatory monocyte activity. This study revealed changes in the developmental trajectory and transcriptional profile of monocytes during the first cycle of NAC. However, it remains unclear how a complete chemotherapy course, typically including 4–8 cycles, can impact the biology of monocytes. Further studies are required to clarify the transcriptional dynamics and fate of monocyte subsets throughout the entire course of NAC treatment.
About the authors
Tatiana S. Gerashchenko
Tomsk National Research Medical Center, Russian Academy of Sciences
Author for correspondence.
Email: t_gerashchenko@oncology.tomsk.ru
ORCID iD: 0000-0002-7283-0092
SPIN-code: 7900-9700
Tomsk, Russian Federation
Marina R. Patysheva
Tomsk National Research Medical Center, Russian Academy of Sciences
Email: t_gerashchenko@oncology.tomsk.ru
ORCID iD: 0000-0003-2865-7576
SPIN-code: 5714-4611
Tomsk, Russian Federation
Anastasia A. Fedorenko
Tomsk National Research Medical Center, Russian Academy of Sciences; National Research Tomsk State University
Email: t_gerashchenko@oncology.tomsk.ru
ORCID iD: 0000-0003-3297-1680
SPIN-code: 8092-0070
Tomsk, Russian Federation
Anastasia P. Filatova
Tomsk National Research Medical Center, Russian Academy of Sciences
Email: t_gerashchenko@oncology.tomsk.ru
ORCID iD: 0000-0002-0693-2314
Tomsk, Russian Federation
Maria A. Vostrikova
Tomsk National Research Medical Center, Russian Academy of Sciences
Email: t_gerashchenko@oncology.tomsk.ru
ORCID iD: 0000-0002-0256-5342
Tomsk, Russian Federation
Olga D. Bragina
Tomsk National Research Medical Center, Russian Academy of Sciences
Email: t_gerashchenko@oncology.tomsk.ru
ORCID iD: 0000-0001-5281-7758
SPIN-code: 7961-5918
Tomsk, Russian Federation
Anton A. Fedorov
Tomsk National Research Medical Center, Russian Academy of Sciences
Email: t_gerashchenko@oncology.tomsk.ru
ORCID iD: 0000-0002-5121-2535
SPIN-code: 1315-8100
Tomsk, Russian Federation
Pavel S. Iamshchikov
Tomsk National Research Medical Center, Russian Academy of Sciences
Email: t_gerashchenko@oncology.tomsk.ru
ORCID iD: 0000-0002-0646-6093
SPIN-code: 9624-3257
Tomsk, Russian Federation
Evgeny V. Denisov
Tomsk National Research Medical Center, Russian Academy of Sciences
Email: t_gerashchenko@oncology.tomsk.ru
ORCID iD: 0000-0003-2923-9755
SPIN-code: 9498-5797
Tomsk, Russian Federation
References
- Guilliams M, Mildner A, Yona S. Developmental and Functional Heterogeneity of Monocytes. Immunity. 2018;49(4):595–613. doi: 10.1016/j.immuni.2018.10.005
- Grinberg MV, Lokhonina AV, Vishnyakova PA, Makarov AV, Kananykhina EY, Eremina IZ, Glinkina VV, Elchaninov AV, Fatkhudinov TK. Migration, proliferation and cell death of regenerating liver macrophages in an experimental model. RUDN Journal of Medicine. 2023;27(4):449–458. doi: 10.22363/2313-0245-2023-27-4-449-458
- Patysheva M, Frolova A, Larionova I, Afanas’ev S, Tarasova A, Cherdyntseva N, Kzhyshkowska J. Monocyte programming by cancer therapy. Frontiers in immunology. 2022;13:994319. doi: 10.3389/fimmu.2022.994319
- Ugel S, Canè S, De Sanctis F, Bronte V. Monocytes in the Tumor Microenvironment. Annual review of pathology. 2021;16:93–122. doi: 10.1146/annurev-pathmechdis-012418-013058
- Ziegler-Heitbrock L, Ancuta P, Crowe S, Dalod M, Grau V, Hart DN, Leenen PJ, Liu YJ, MacPherson G, Randolph GJ, Scherberich J, Schmitz J, Shortman K, Sozzani S, Strobl H, Zembala M, Austyn JM, Lutz MB. Nomenclature of monocytes and dendritic cells in blood. Blood. 2010;116(16): e74–80. doi: 10.1182/blood-2010-02-258558
- Wong KL, Tai JJ, Wong WC, Han H, Sem X, Yeap WH, Kourilsky P, Wong SC. Gene expression profiling reveals the defining features of the classical, intermediate, and nonclassical human monocyte subsets. Blood. 2011;118(5): e16–31. doi: 10.1182/blood-2010-12-326355
- Anbazhagan K, Duroux-Richard I, Jorgensen C, Apparailly F. Transcriptomic network support distinct roles of classical and non-classical monocytes in human. International reviews of immunology. 2014;33(6):470–89. doi: 10.3109/08830185.2014.902453
- Buscher K, Marcovecchio P, Hedrick CC, Ley K. Patrolling Mechanics of Non-Classical Monocytes in Vascular Inflammation. Frontiers in cardiovascular medicine. 2017;4:80. doi: 10.3389/fcvm.2017.00080
- Olingy CE, Dinh HQ, Hedrick CC. Monocyte heterogeneity and functions in cancer. Journal of leukocyte biology. 2019;106(2):309–322. doi: 10.1002/jlb.4ri0818-311r
- Wang R, Bao W, Pal M, Liu Y, Yazdanbakhsh K, Zhong H. Intermediate monocytes induced by IFN-γ inhibit cancer metastasis by promoting NK cell activation through FOXO1 and interleukin‑27. Journal for immunotherapy of cancer. 2022;10(1) doi: 10.1136/jitc-2021-003539
- Kiss M, Caro AA, Raes G, Laoui D. Systemic Reprogramming of Monocytes in Cancer. Frontiers in oncology. 2020;10:1399. doi: 10.3389/fonc.2020.01399
- Gamrekelashvili J, Giagnorio R, Jussofie J, Soehnlein O, Duchene J, Briseño CG, Ramasamy SK, Krishnasamy K, Limbourg A, Kapanadze T, Ishifune C, Hinkel R, Radtke F, Strobl LJ, Zimber-Strobl U, Napp LC, Bauersachs J, Haller H, Yasutomo K, Kupatt C, Murphy KM, Adams RH, Weber C, Limbourg FP. Regulation of monocyte cell fate by blood vessels mediated by Notch signalling. Nature communications. 2016;7:12597. doi: 10.1038/ncomms12597
- Miyake K, Ito J, Takahashi K, Nakabayashi J, Brombacher F, Shichino S, Yoshikawa S, Miyake S, Karasuyama H. Single-cell transcriptomics identifies the differentiation trajectory from inflammatory monocytes to pro-resolving macrophages in a mouse skin allergy model. Nature communications. 2024;15(1):1666. doi: 10.1038/s41467-024-46148-4
- Narasimhan PB, Marcovecchio P, Hamers AAJ, Hedrick CC. Nonclassical Monocytes in Health and Disease. Annual review of immunology. 2019;37:439–456. doi: 10.1146/annurev-immunol-042617-053119
- Ohkuma R, Fujimoto Y, Ieguchi K, Onishi N, Watanabe M, Takayanagi D, Goshima T, Horiike A, Hamada K, Ariizumi H, Hirasawa Y, Ishiguro T, Suzuki R, Iriguchi N, Tsurui T, Sasaki Y, Homma M, Yamochi T, Yoshimura K, Tsuji M, Kiuchi Y, Kobayashi S, Tsunoda T, Wada S. Monocyte subsets associated with the efficacy of anti-PD‑1 antibody monotherapy. Oncology letters. 2023;26(3):381. doi: 10.3892/ol.2023.13967
- Hanna RN, Cekic C, Sag D, Tacke R, Thomas GD, Nowyhed H, Herrley E, Rasquinha N, McArdle S, Wu R, Peluso E, Metzger D, Ichinose H, Shaked I, Chodaczek G, Biswas SK, Hedrick CC. Patrolling monocytes control tumor metastasis to the lung. Science (New York, NY). 2015;350(6263):985–90. doi: 10.1126/science.aac9407
- Hao Y, Stuart T, Kowalski MH, Choudhary S, Hoffman P, Hartman A, Srivastava A, Molla G, Madad S, Fernandez-Granda C, Satija R. Dictionary learning for integrative, multimodal and scalable single-cell analysis. Nature biotechnology. 2024;42(2):293–304. doi: 10.1038/s41587-023-01767-y
- Cannoodt R. Inferring, interpreting and visualising trajectories using a streamlined set of packages. March 29, 2019. https://dynverse.github.io/dyno. Accessed February 13, 2024.
- Ożańska A, Szymczak D, Rybka J. Pattern of human monocyte subpopulations in health and disease. Scandinavian journal of immunology. 2020;92(1): e12883. doi: 10.1111/sji.12883
- Schauer D, Starlinger P, Reiter C, Jahn N, Zajc P, Buchberger E, Bachleitner-Hofmann T, Bergmann M, Stift A, Gruenberger T, Brostjan C. Intermediate monocytes but not TIE2‑expressing monocytes are a sensitive diagnostic indicator for colorectal cancer. PloS one. 2012;7(9): e44450. doi: 10.1371/journal.pone.0044450
- Subimerb C, Pinlaor S, Lulitanond V, Khuntikeo N, Okada S, McGrath MS, Wongkham S. Circulating CD14(+) CD16(+) monocyte levels predict tissue invasive character of cholangiocarcinoma. Clinical and experimental immunology. 2010;161(3):471–9. doi: 10.1111/j.1365-2249.2010.04200.x
- Metcalf TU, Wilkinson PA, Cameron MJ, Ghneim K, Chiang C, Wertheimer AM, Hiscott JB, Nikolich-Zugich J, Haddad EK. Human Monocyte Subsets Are Transcriptionally and Functionally Altered in Aging in Response to Pattern Recognition Receptor Agonists. Journal of immunology (Baltimore, Md: 1950). 2017;199(4):1405–1417. doi: 10.4049/jimmunol.1700148
- Ito Y, Nakahara F, Kagoya Y, Kurokawa M. CD62L expression level determines the cell fate of myeloid progenitors. Stem cell reports. 2021;16(12):2871–2886. doi: 10.1016/j.stemcr.2021.10.012
- Patel AA, Zhang Y, Fullerton JN, Boelen L, Rongvaux A, Maini AA, Bigley V, Flavell RA, Gilroy DW, Asquith B, Macallan D, Yona S. The fate and lifespan of human monocyte subsets in steady state and systemic inflammation. The Journal of experimental medicine. 2017;214(7):1913–1923. doi: 10.1084/jem.20170355
- Geller MA, Bui-Nguyen TM, Rogers LM, Ramakrishnan S. Chemotherapy induces macrophage chemoattractant protein‑1 production in ovarian cancer. International journal of gynecological cancer: official journal of the International Gynecological Cancer Society. 2010;20(6):918–25. doi: 10.1111/IGC.0b013e3181e5c442
- Dijkgraaf EM, Heusinkveld M, Tummers B, Vogelpoel LT, Goedemans R, Jha V, Nortier JW, Welters MJ, Kroep JR, van der Burg SH. Chemotherapy alters monocyte differentiation to favor generation of cancer-supporting M2 macrophages in the tumor microenvironment. Cancer research. 2013;73(8):2480–92. doi: 10.1158/0008-5472.can-12-3542
- Valdés-Ferrada J, Muñoz-Durango N, Pérez-Sepulveda A, Muñiz S, Coronado-Arrázola I, Acevedo F, Soto JA, Bueno SM, Sánchez C, Kalergis AM. Peripheral Blood Classical Monocytes and Plasma Interleukin 10 Are Associated to Neoadjuvant Chemotherapy Response in Breast Cancer Patients. Frontiers in immunology. 2020;11:1413. doi: 10.3389/fimmu.2020.01413
- Friedlová N, Zavadil Kokáš F, Hupp TR, Vojtěšek B, Nekulová M. IFITM protein regulation and functions: Far beyond the fight against viruses. Frontiers in immunology. 2022;13:1042368. doi: 10.3389/fimmu.2022.1042368
- Sheng G, Chu H, Duan H, Wang W, Tian N, Liu D, Sun H, Sun Z. LRRC25 Inhibits IFN-γ Secretion by Microglia to Negatively Regulate Anti-Tuberculosis Immunity in Mice. Microorganisms. 2023;11(10). doi: 10.3390/microorganisms11102500
- Juric V, Mayes E, Binnewies M, Lee T, Canaday P, Pollack JL, Rudolph J, Du X, Liu VM, Dash S, Palmer R, Jahchan NS, Ramoth Å J, Lacayo S, Mankikar S, Norng M, Brassell C, Pal A, Chan C, Lu E, Sriram V, Streuli M, Krummel MF, Baker KP, Liang L. TREM1 activation of myeloid cells promotes antitumor immunity. Science translational medicine. 2023;15(711): eadd9990. doi: 10.1126/scitranslmed.add9990
Supplementary files














